031 610 684
Domov
  • predstavitev raziskovalnega dela
  • Članki in eseji, mag.Primož Obal
    • Članki na pravnem področju
    • Esejistika
      • Esej, Kdaj bo konec ?
      • Strokovni esej, Oblikovanje tožbe
  • Strokovno gradivo
    • Knjiga v digitalni obliki
    • E-knjige
  • Kazensko pravo
    • Nepravilna izpolnitev pogodbe
    • Neplačilo pogodbene obveznosti
    • Prirejanje bilanc
    • Nevrnitev posojila
  • civilno pravo
    • Dokazna podlaga v pravdi
    • Vlaganje v premoženje in pravda
    • Poseg v osebnostne pravice in pravda
  • Namen raziskovanja
    • Selektivna indukcija v kazenskem pravu
    • Abdukcija v kazenskem pravu
    • Selektivna indukcija v civilnem pravu
    • Abdukcija v civilnem pravu
  • konkretni primeri
  • zapletena pravna vprašanja na področju kazenskega prava
  • gospodarsko pravo
    • Uvodni del
    • Konkretni primeri v gospodarskem pravu
    • Metode, tehnike in miselni procesi v gospodarskem pravu
    • Upnik in miselni postopki - spor glede dobave blaga
    • Upnik in miselni postopki - spor glede napake blaga
    • Ali obstaja pravna podlaga za odgovornost stranke za izgubo pri poslovanju
    • POSLOVNO OKOLJE IN MISELNI PROCESI - KDO NOSI IZGUBO POSLOVANJA
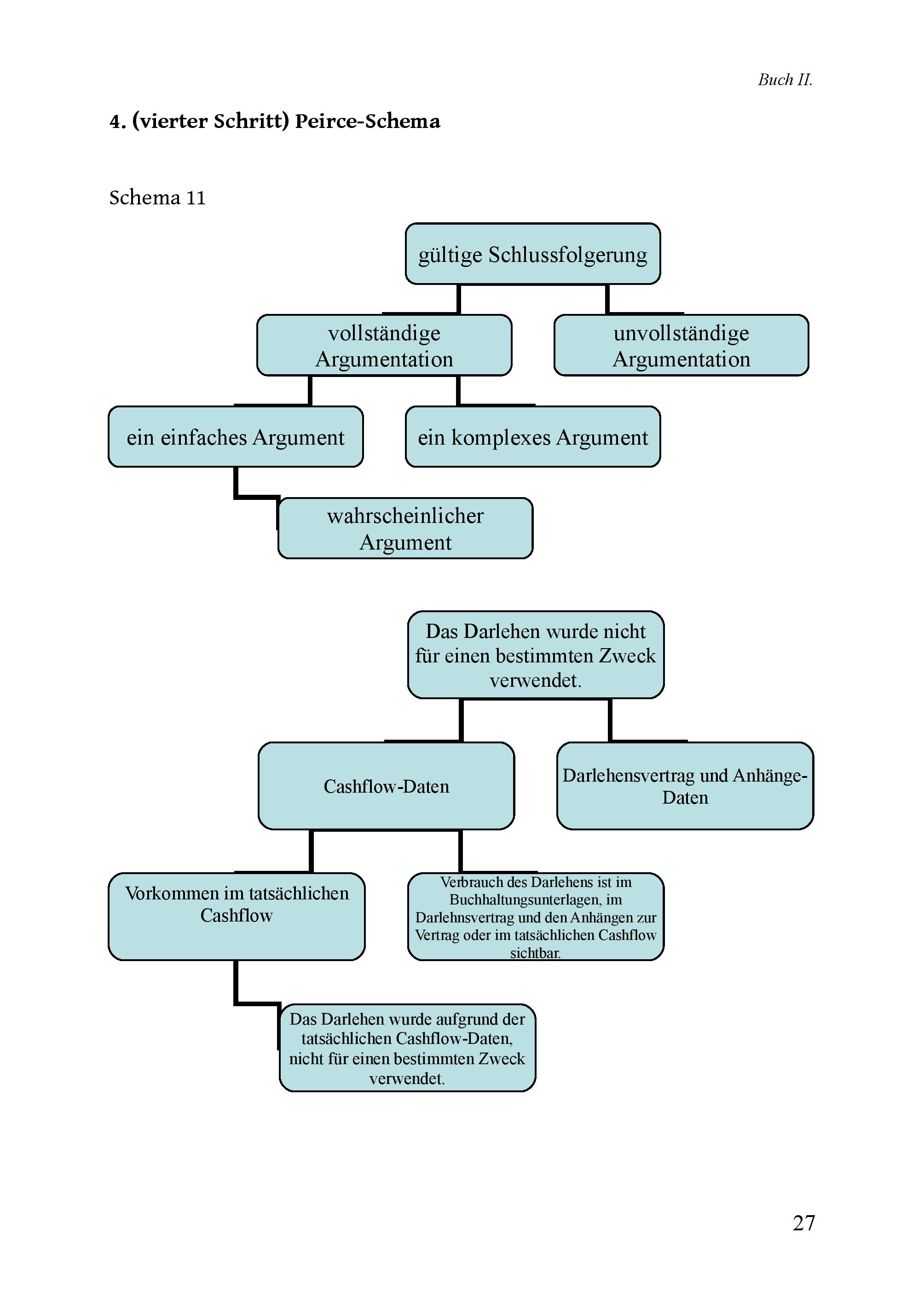
    • Shema preteče neplačljivosti
    • Shema pravnih zahtevkov
    • Shema miselnih procesov
    • Shema pravnih primerov s sklicevanjem na pravne zahtevke
    • Abdukcija in začasne odredbe
    • Abdukcija in izpodbijanje neopdlačnih razpolaganj (Pauliana)
    • Zloraba davčnih pravil in miselni postopki
    • Zloraba javnih pravnih oseb in miselni postopki
    • Neplačljivost in delničar (družbenik) - miselni postopki
  • retrogradna analiza
  • Kontakt z avtorjem
  • Kazalo sodnih primerov
  • Buchpräsentation
  • Kulturna dediščina
  • FOTOGALERIJA OBNOVE
    • Pritličje Kavarna Vogler
    • 1. nadstropje Sobodajalstvo Obal
      • Levo Krilo
      • Salon
      • Furman
      • Študijska soba
      • Grof
      • Desno krilo
      • Balkon
  • Predavanja
    • Virtualna predavalnica
      • E-predavanje Retrogradna analiza v pravu (uvod v teorijo)
  • Sobodajalstvo Obal
    • Soba levo krilo
    • Soba grofa
    • Soba desno krilo
    • Deutsch
    • English
      • kopija_gospodarsko pravo
        • Uvodni del
        • Konkretni primeri v gospodarskem pravu
          • kopija_gospodarsko pravo
            • Uvodni del
            • Konkretni primeri v gospodarskem pravu
              • kopija_E-knjige
                • Usmerjevalno kazalo
  • Knjižnica Obal
    • Promocija Zbirke o delcu časa
    • Promocija Zbirke o delcu okoliščine
  • RAZISKOVALEC
  • Govorjena dela
  • PRETEKLI IN BODOČI PRAVNI INSTITUTI

Lösung von rechtlichen Probleme (Komplexe juristische Fragen), I. und II. Buch, Buchpräsentation

mag. Primož Obal
Cankova 25b
9261 Cankova

Kontaktni podatki:

Telefon: 031 610 684

E-pošta: primozobal@yahoo.de

Zasnova in oblikovanje spletišča - PasadenaGenerator

Prijava

Stran, do katere želite dostopati, zahteva geslo.

Pozabljeno geslo? Zahteva za dostop
Prekliči

Zahteva za dostop

Zahtevaj dostop do zaščitene strani

Prekliči

Ponastavi geslo

Ste pozabili geslo? Naj vam ga ponastavimo.

Prekliči